医疗市场对于RFID产业来说是一个很不错的市场
2025-11-19 17:26:30
医疗市场是RFID企业最赚钱的市场之一,一方面是因为该市场目前对于RFID产品的需求正在快速增加,另外一方面,该市场的价格也比较好。
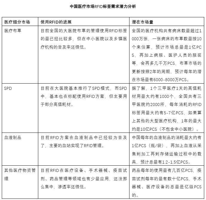
RFID在医疗行业的细分市场可以细分为:医疗布草、SPD、血液制品以及其他医疗资产管理等4个场景。
医疗布草:指的是用于医疗领域的布草以及专用服装的管理等。
SPD:目前全国的大医院正在推行SPD模式,由专业的SPD企业对于医院用的心脏支架、骨架材料等高值耗材进行管理与运营。
血制品:主要是对血液从采集、运输、存储、使用整个过程进行全流程的管理。
其他医疗资产:包括医疗设备、手术器械、药品、疫苗、试剂等各类医疗资产,目前RFID已经在这些场景中有一定的应用,但还不成规模,如果某个细分场景量大了之后,也可以独立进行分析。
1、场驱动力与需求度分析

2、市场潜力与渗透率

根据我们调研到的信息,对这个市场的渗透率评估如下:
中国医疗市场RFID标签渗透率分析

基于渗透率信息,我们对中国医疗市场RFID标签出货量数据评估如下:
中国医疗市场RFID标签出货量分析(单位:亿个)

3、市场小结
1、医疗市场对于RFID产业来说是一个很不错的市场,一是因为它的潜在RFID标签量很大,即便是目前的渗透率还不够高,但也有一定的规模,二是因为这个市场还是一个难得的耗材型市场,三是这个市场的标签定制化程度较高,单价比较贵(洗涤标签、血袋标签等)。
2、医疗市场对于RFID读写器设备的需求量也较大,尤其是对于柜子这类集成化的设备需求量比较集中,是目前RFID柜子一个主要的应用场景,而这类设备的单价也比较贵。
关于峰华
深圳市峰华科技有限公司是一家以研制、开发、生产、经营超高频读写器,智能IC卡,RFID标签,嵌入式IC卡读写模块及桌面型IC卡读写器及相关IC卡读写机具为主的高科技企业。
最新文章
